郑州已封小区名单查询,最新封控区域查看 郑州辟谣!「郑州要封城」是谣言 〖A〗、“郑州要封城”是谣言。11月3日下午,在郑州市人民政府新闻办公室召开的新闻发布会上,郑州市委宣传部副部长石大东明确表示... admin2026-02-0845 阅读0 评论
上海今天疫情最新消息 新增确诊人数 上海昨日新增本土确诊病例1661例、无症状感染者15319例022年4月25日0—24时,上海市新增本土新冠肺炎确诊病例1661例... admin2026-02-0740 阅读0 评论
山东东营疫情最新消息及情况 东营新冠确诊150例是真的吗 〖A〗、东营新冠确诊150例的消息,如果来源于非官方渠道,则无法确定其真实性。 官方渠道为准:关于新冠疫情的确诊病例数... admin2026-02-0638 阅读0 评论
天津疫情新增情况及各区封控管控区划定,还有境外输入病例详情 天津疫情最新消息 〖A〗、月25日0时至24时,天津新增18例本土阳性感染者,其中确诊病例9例,无症状感染者9例。疫情数据详情新增感染者总数为18例... admin2026-02-0348 阅读0 评论
甘肃10月疫情新增情况及兰州市多社区发布封控或静默公告 甘肃省10月26日新增0+24例,兰州19例,兰州多社区发布封控或静默公告_百... 〖A〗、月26日甘肃省新增0例确诊病例、24例无症状感染者,其中兰州市19例... admin2026-02-0244 阅读0 评论
10月26日甘肃新增疫情情况及兰州多社区发布封控或静默公告 甘肃省10月26日新增0+24例,兰州19例,兰州多社区发布封控或静默公告_百... 〖A〗、月26日甘肃省新增0例确诊病例、24例无症状感染者,其中兰州市19例... admin2026-02-0153 阅读0 评论
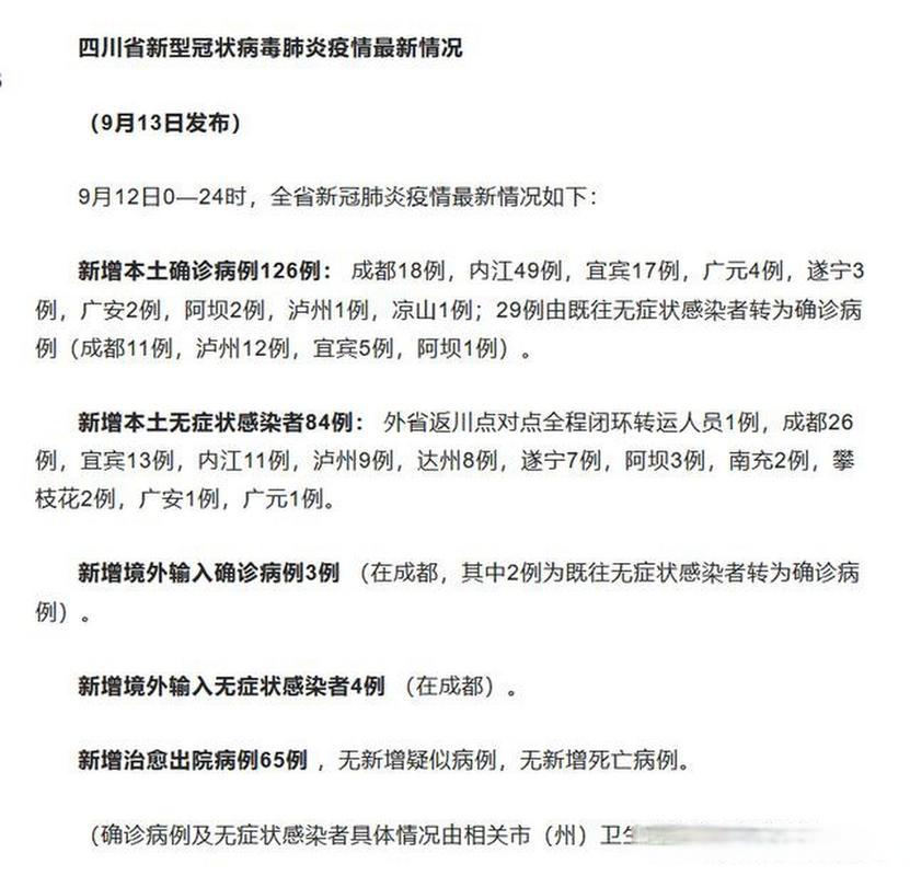
四川疫情最新消息:新增病例情况、小区封控及累计确诊数 四川疫情!刚刚发布最新消息 月28日0-24时,四川新增2例境外输入确诊病例 ,无新增治愈出院 、疑似及死亡病例。 以下是具体情况:新增病例基本信息与行程轨迹唐某某:女 ,25岁... admin2026-01-3147 阅读0 评论