新疆新增本土无症状69例及2例无症状轨迹详情 11月8日新增本土确诊1294例 山西(69例)、四川(40例)、新疆(34例)等省份病例数持续处于高位,需关注医疗资源调配。... admin2026-02-0540 阅读0 评论
四川新增1例本土确诊病例及确诊病例轨迹详情 四川新增确诊病例1例是哪里的〖壹〗、天府新区10例、高新区19例、锦江区11例、青羊区5例、金牛区11例... admin2026-02-0445 阅读0 评论
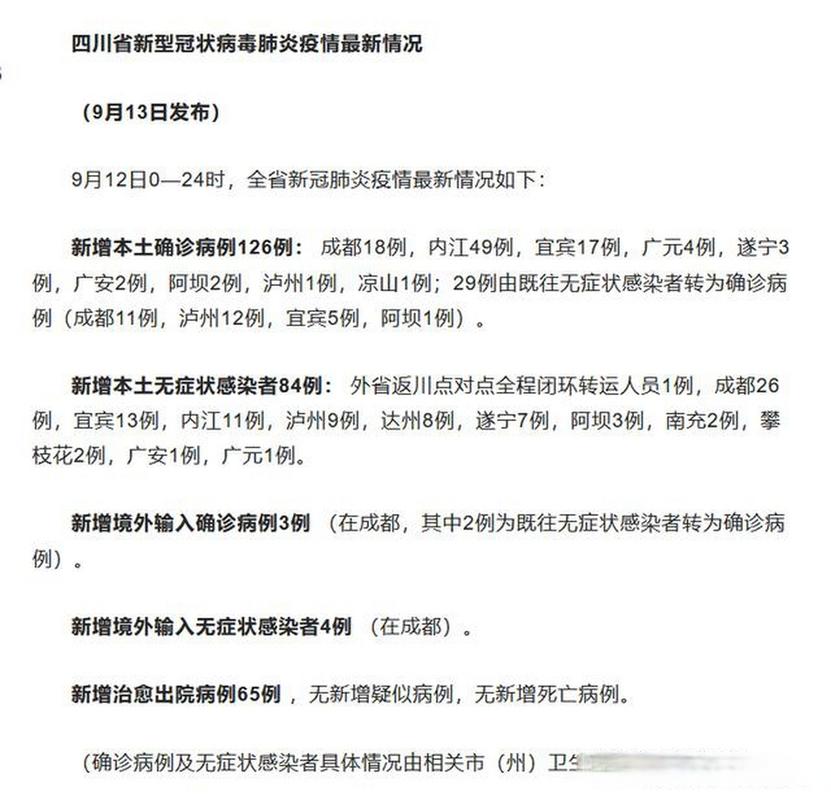
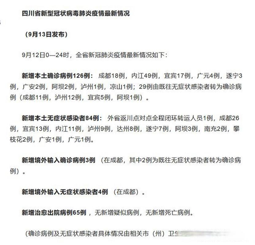
7月13日24时新型冠状病毒肺炎疫情最新情况及四川疫情通报 截至7月13日24时新型冠状病毒肺炎疫情最新情况新增无症状感染者:全国报告新增无症状感染者245例。境外输入:39例。本土病例:206例(... admin2026-02-0346 阅读0 评论
四川昨日新增本土无症状感染情况及成都近期疫情动态 四川昨日新增本土无症状感染者2例,为省外返蓉人员〖壹〗、月7日成都市新增2例境外输入无症状感染者,无新增本土确诊病例。以下是具体... admin2026-02-0353 阅读0 评论
8月31日24时新型冠状病毒肺炎疫情最新情况及四川病例详情 截至8月31日24时新型冠状病毒肺炎疫情最新情况新增治愈出院病例:95例。解除医学观察的密切接触者:2514人。重症病例变化:较前一日减少... admin2026-02-0345 阅读0 评论
四川江油2022年10月19日隔离点数量及分布情况介绍 四川江油目前有几个隔离点 题主是否想询问“四川江油2022年10月19日有几个隔离点”?10个。四川江油位于四川省江油市,根据查询江油市疫情防疫工作报告得知... admin2026-02-0245 阅读0 评论
7月1日24时新冠肺炎疫情最新情况,含新增确诊及无症状感染者数 截至7月1日24时新型冠状病毒肺炎疫情最新情况 累计治愈出院病例78487例,累计死亡病例4634例。累计报告确诊病例83537例,现有疑似病例5例。... admin2026-02-0245 阅读0 评论
四川江油2022年10月19日隔离点数量及位置信息汇总 四川江油目前有几个隔离点 题主是否想询问“四川江油2022年10月19日有几个隔离点”?10个。四川江油位于四川省江油市,根据查询江油市疫情防疫工作报告得知... admin2026-02-0241 阅读0 评论
2023年成都重庆等地中考高考时间安排详情 成都中考高考时间2023年时间表 〖壹〗 、023年成都中考、高考时间表如下:中考时间 六月十三日 ,语文考试时间为上午九点至十一点,满分为一百五十分 。... admin2026-02-0264 阅读0 评论
四川及成都等地新冠疫情最新情况,确诊、出院、无症状病例数汇总 截至6月25日24时新型冠状病毒肺炎疫情最新情况 截至6月28日24时,成都市累计报告确诊病例196例,累计出院182人,死亡3人,其余11例境外输入确诊病例正在定点医院隔离治疗。... admin2026-02-0156 阅读0 评论