任丘今日确诊新冠肺炎最新消息 任丘疫情新增病例通报 沧州甲型H1N1流感情况 〖A〗、沧州就确诊3例甲型H1N1流感疫情情况召开新闻发布会2009年6月23日上午,河北省沧州市卫生局就确诊3例甲型H1N1流感疫情情况召开新闻发布会... admin2026-02-0751 阅读0 评论
博乐新冠疫情最新消息 博乐市新冠肺炎情况通报 博乐是否封城了2022年12月博乐在2022年12月并没有封城。以下是具体分析:官方公告与新闻报道:博乐在2022年12月期间,并未发布任... admin2026-02-0746 阅读0 评论
31省新增本土病例情况:新增68例及61例相关信息 全球首例新冠肺炎双肺移植手术,成功!-全国疫情数据分析-截止2月29日... 全球首例新冠肺炎双肺移植手术在无锡成功进行,同时2月29日全国疫情数据显示多指标变化。... admin2026-02-0446 阅读0 评论
商丘市新冠肺炎疫情防控指挥部提醒及相关通告内容汇总 商丘市新冠肺炎疫情防控指挥部特别提醒 商丘市新冠肺炎疫情防控指挥部特别提醒内容如下:当前疫情形势:国家卫健委3月5日数据显示,国内新增本土确诊病例175例、无症状感染者127例... admin2026-02-0248 阅读0 评论
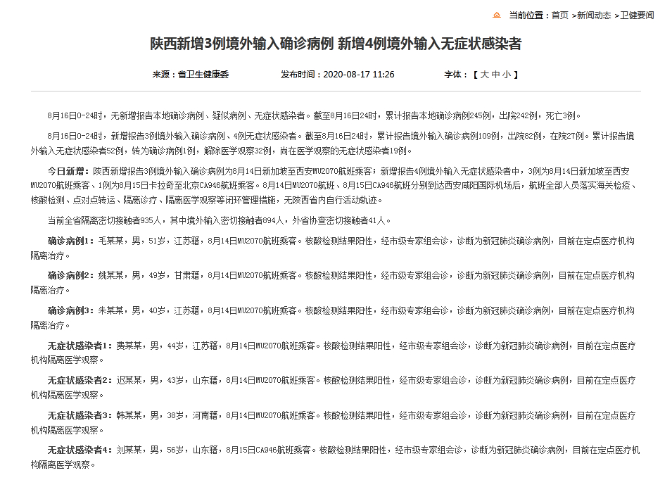
12月23日陕西新增52例本土确诊病例,疫情情况汇总 12月23日0至24时陕西新增52例本土确诊病例月23日0至24时,陕西新增报告本土确诊病例52例,其中23例昨日已发布,以下是... admin2026-02-0144 阅读0 评论
北仑新冠肺炎确诊病例数及疫情防控相关情况汇总 北仑共有几例新冠肺炎 月1日以来 ,宁波市北仑区累计报告新冠肺炎确诊病例23例,且病例高度集中在北仑区申洲公司制衣三部车间。针对此次疫情,宁波市相关部门已迅速展开流调和排查工作... admin2026-02-0168 阅读0 评论
郑州卫健委:新冠肺炎可防可治,感染后用药及症状应对指南 郑州卫健委:新冠肺炎不可怕,可防可治,根据症状可选取疏风解毒胶囊等中成... 新冠肺炎不可怕,可防可治 ,感染后可根据症状在医生指导下选取疏风解毒胶囊等中成药治疗... admin2026-02-0151 阅读0 评论
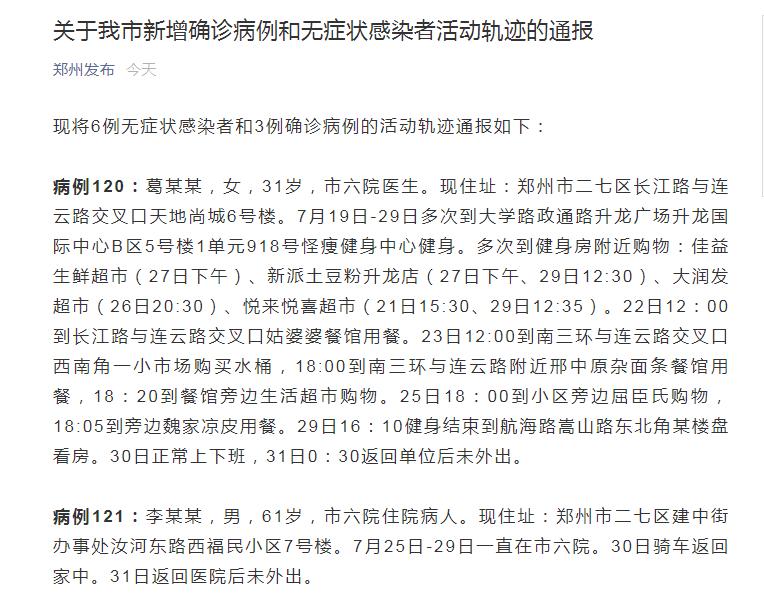
郑州市新增确诊病例及无症状感染者活动轨迹通报汇总 郑州市通报新增确诊病例和无症状感染者活动轨迹 〖A〗、月23日-1月3日,每日在红河熙园打扫卫生并在单位上班,期间有购物及理发活动。1月4日被闭环转运至定点医院。病例26:男... admin2026-01-3149 阅读0 评论
2020 年末上海天津现新冠肺炎确诊病例,疫情防控不能松 上海2例,天津4例!2020即将结束,这又是怎么了? 〖A〗、近期,上海和天津相继报告了新冠肺炎确诊病例,这引起了社会的广泛关注。在2020年即将结束之际... admin2026-01-3052 阅读0 评论