全国31省最新疫情情况汇总 截至4月18日24时新型冠状病毒肺炎疫情最新情况 累计情况:累计治愈出院病例63507例(武汉46355例),累计死亡病例4512例(武汉3869例)... admin2026-02-0637 阅读0 评论
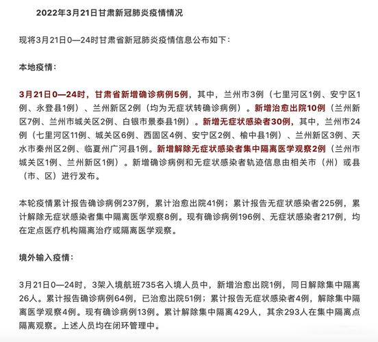
甘肃新增本土确诊病例及疑似病例情况汇总 11月25日甘肃新增5例确诊+712例无症状感染者 甘肃:14例,其中天水市13例、兰州市1例。北京:9例,均在昌平区,含1例由无症状感染者转为确诊病例。内蒙古:6例... admin2026-02-0534 阅读0 评论
江苏新增确诊病例情况,20例及1例详情 31省区市新增本土476+1048 此前,全国经历过一次中高风险清零。4月30日,当时全国唯一高风险地区——北京市朝阳区的疫情风险等级降为低风险。5月7日... admin2026-02-0540 阅读0 评论
陕西今日最新疫情情况及陕西今日疫情详情 3月21日陕西新增7例本土确诊病例(均在宝鸡)〖壹〗、确诊病例173月4日:7:40、15:45到高新幼儿园。3月5日:16:3... admin2026-02-0444 阅读0 评论
31省区市新增病例情况,分别为6例和71例 甘肃新增6例新型冠状病毒感染的肺炎确诊病例累计35例 截至1月31日24时,甘肃省新增6例新型冠状病毒感染的肺炎确诊病例,累计报告确诊病例35例。... admin2026-02-0449 阅读0 评论
1月31日山西新增确诊新冠病例8例及全国疫情最新情况 山西新增确诊新型冠状病毒感染的肺炎病例8例020年1月31日0时至24时,山西省新增新型冠状病毒感染的肺炎确诊病例8例,新增重症病例1例... admin2026-02-0344 阅读0 评论
1月15日西安新增1例本土确诊病例,全国新增确诊病例情况汇总 1月15日西安新增1例本土确诊病例 〖A〗、月15日西安新增1例本土确诊病例,为隔离管控期间发现的47岁男性轻型病例。具体信息如下:病例发现与诊断:该病例在集中隔离期间... admin2026-01-3151 阅读0 评论
全国及四川每日新增确诊病例情况汇总,含多日数据详情 全国昨日新增确诊3+3例,四川无新增〖壹〗、全国昨日新增确诊病例为6例,其中3例为境外输入,3例为本土病例(黑龙江3例)... admin2026-01-24104 阅读0 评论