石家庄疫情最新消息 今日新增病例数据通报 石家庄放开一周了,有焦虑,没有挤兑,一切还算顺利!石家庄放开一周后整体情况平稳,社会运转逐步恢复,虽存在一定焦虑情绪但未出现医疗挤兑... admin2026-02-0744 阅读0 评论
石家庄疫情最新消息 疫情轨迹查询方法 全国单日新增超2万,石家庄疫情为何反而好转?专家说出背后原因〖壹〗、石家庄疫情好转的核心原因在于精准防控策略调整、人性化管理、全... admin2026-02-0743 阅读0 评论
石家庄新增6所省特色高中名单及招生信息 公积金迎大改革10万亿沉睡资金咋用! 〖A〗、公积金迎大改革,10万亿“沉睡资金”将通过扩大使用范围、提高资金效率、支持异地互认互贷、纳入灵活就业群体及强化保障房支持等方向激活... admin2026-02-0739 阅读0 评论
河北省疫情最新消息 今日新增病例和防控措施 石家庄为延迟发布会道歉?〖壹〗、月5日晚10时许,石家庄市召开新闻发布会,通报石家庄疫情防控最新情况。发布会一开始... admin2026-02-0735 阅读0 评论
河北新增1例确诊及2例无症状病例情况 2022年10月27日石家庄长安区新增2例无症状感染者022年10月27日0—24时,石家庄长安区新增2例无症状感染者。0月27日... admin2026-02-0647 阅读0 评论
深泽疫情情况及深泽县疫情轨迹相关信息 石家庄深泽县一家五口确诊,他们是如何感染的? 石家庄深泽县一家五口确诊,他们一家人是被从额济纳旗回来的好朋友郭某感染的。根据了解,郭某从额济纳旗回来后,可能已经携带了病毒... admin2026-02-0643 阅读0 评论
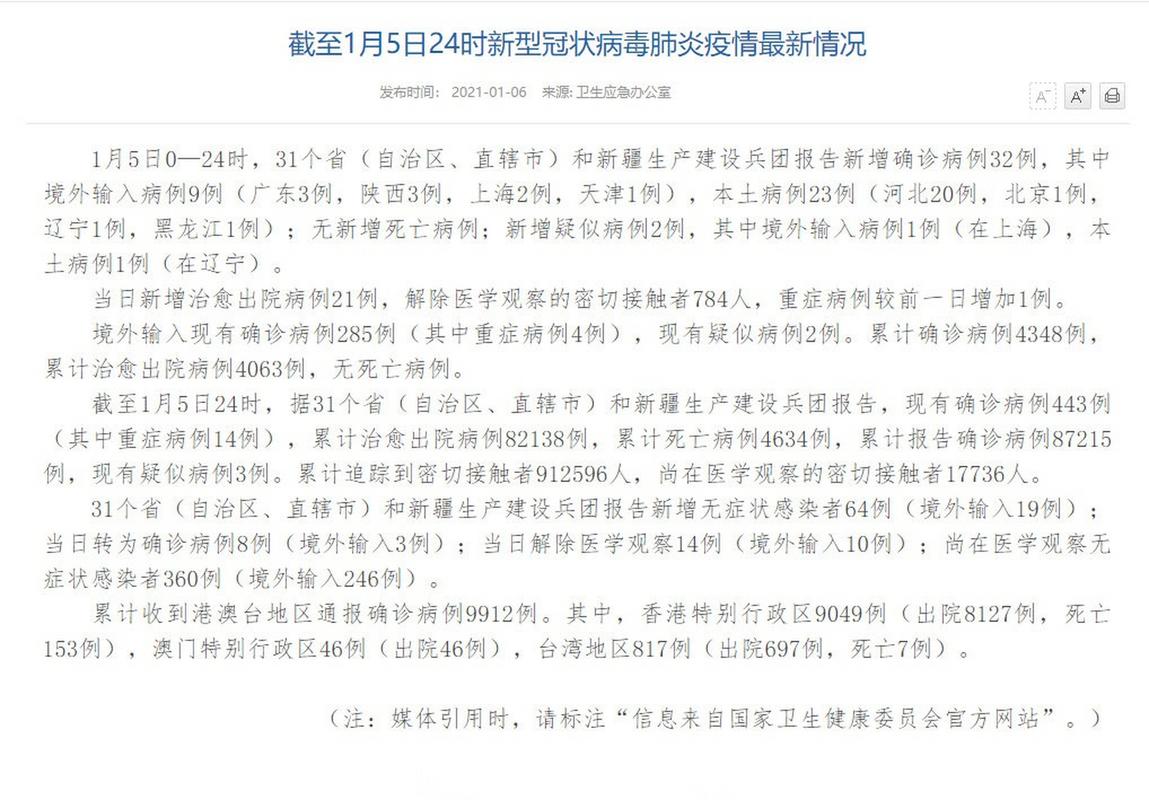
河北新增病例情况:20例与21例详情 石家庄确诊病例,最小患者9岁,用疫苗扑灭疫情可行吗?用疫苗扑灭疫情可能有效。河北省卫健委通报1月5日疫情,河北再新增20例本土确诊病例... admin2026-02-0637 阅读0 评论
石家庄新增本土确诊病例数,16 例与 36 例情况汇总 2022年11月30日河北省新增确诊16例+无症状436例022年11月30日河北省新型冠状病毒肺炎疫情情况2022年11月30日0—24时,河北省... admin2026-02-0545 阅读0 评论
石家庄今日疫情最新消息:确诊人数情况 今起2021年1月6日石家庄全员核酸闭环丨核酸检测注意事项〖壹〗、021年1月5日晚22时,石家庄市疫情防控发布会宣布启动全员核酸检测并实... admin2026-02-0445 阅读0 评论
今天河北石家庄疫情最新消息及实时动态 石家庄疫情最新消息: 〖A〗、河北石家庄市昨日(2021年1月7日)新增31例确诊病例的活动轨迹关联性主要体现在病例间的地理聚集性、家庭或社交接触传播以及特定场所的暴露风险上... admin2026-02-0437 阅读0 评论